******bevictor伟德-bv伟德国际体育官方网站
通知公告
bv伟德国际体育官方网站高等学历继续教育本科毕业生学士学位授予实施细则(暂行)
发表时间:2020-06-19 点击量:

各教学单位:

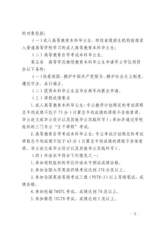
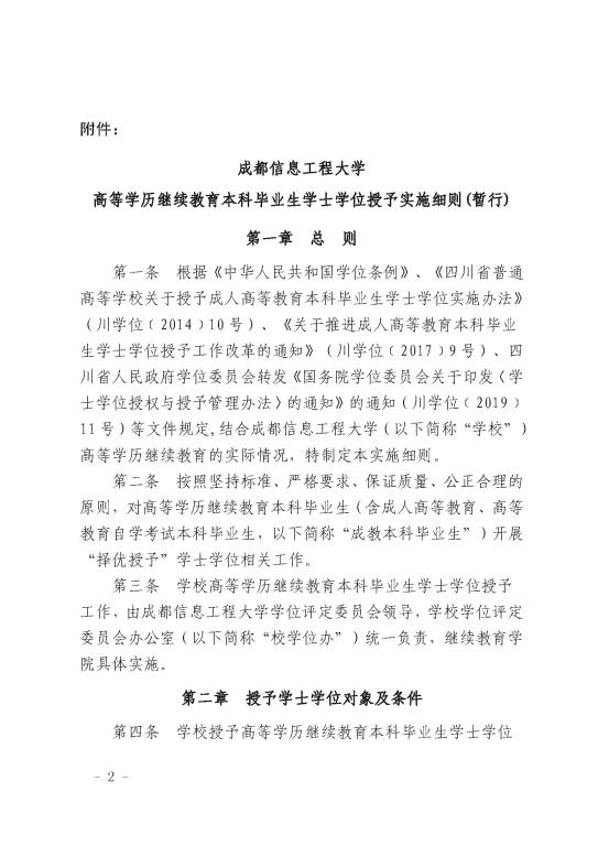
根据《国务院学位委员会关于印发< 学士学位授权与授予管理办法>的通知》(学位〔2019〕20号)精神,为保证我校高等学历继续教育本科毕业生(成教、自考本科毕业生)学士学位授予质量,2020年6月18日经bv伟德国际体育官方网站第七届学位评定委员会第三次会议审议通过《bv伟德国际体育官方网站高等学历继续教育本科毕业生学士学位授予实施细则(暂行)》(成信学位发〔2020〕7号)

bv伟德国际体育官方网站

bv伟德国际体育官方网站

bv伟德国际体育官方网站

bv伟德国际体育官方网站

bv伟德国际体育官方网站

上一篇:关于bv伟德国际体育官方网站2020年成人高等教育本科学生学士学位外语水平考试网上报名的通知

下一篇:bv伟德国际体育官方网站关于2020年上半年成教本科毕业生申请学士学位资格审查及材料报送的通知