bevictor伟德-bv伟德国际体育官方网站
学校主页
|
网站管理(内网)
|
首页
学院概况
学院简介
机构设置
现任领导
校园风光
党建工作
党纪党规
学校党风廉政教育
学院党建动态
成人教育
通知公告
招生工作
学籍管理
课程教学
考试管理
毕业学位
政策制度
资料下载
自学考试
招生简章
通知公告
收费标准
专业设置
报考指南
考试计划
考务考籍
毕业事项
管理制度
助学站点
资料下载
教育培训
培训简介
通知公告
国际教育
政策法规
资料下载
学位管理
通知公告
申请流程
管理办法
证书样本
学生活动
管理制度
通知公告
风采展示
业务指南
成教业务
自考业务
培训业务
其他业务
校友之家
通知公告
校友活动
校友风采
加入校友
通知公告
当前位置:
首页
>>
自学考试
>>
通知公告
>> 正文
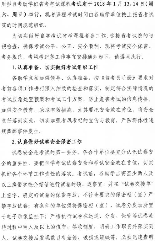
关于成信大自学考试183次省考、统考工作安排的通知
发表时间:2017-12-21 点击量:
上一篇:
四川省高等教育自学考试第183次2018年01月考试时间表
下一篇:
关于184次新生注册及老生更改考籍相关工作安排的通知